

4月10日下午,集團組織召開公文處理工作培訓會議,進一步規范集團公文寫作和處理工作,推進合規管理,強化流程再造,切實提升“強基固本年”活動成效。會議邀請市委辦公室有關領導現場講課,集團黨委委員、副總經理丁安廣主持會議并提要求。

會議要求,規范化管理從規范化行文開始,要做到學規范、規范學,以“守紀律、講規矩”的職業操守破除“組合家庭”帶來的短板弱項,通過規范公文寫作和處理工作,逐步統一并強化企業內部管理。要做到學中干、干中學,公文條線專責人員要對照會議的要求,提高理論指導實踐能力,提升公文處理效率,做到熟能生巧、胸中有數,成為行家里手。要做到學中思、思中學,把對公文寫作和處理的學習作為集團開展黨史學習教育和“學習強企、凝聚硬核”的一項重要工作來落實和思考。做到不僅知其然,還知其所以然,達到觸類旁通的效果,真正通過對公文寫作和處理的規范管理,為實現企業合規管理提供保障,為集團“十四五”開好局、起好步凝聚合力、打好基礎。

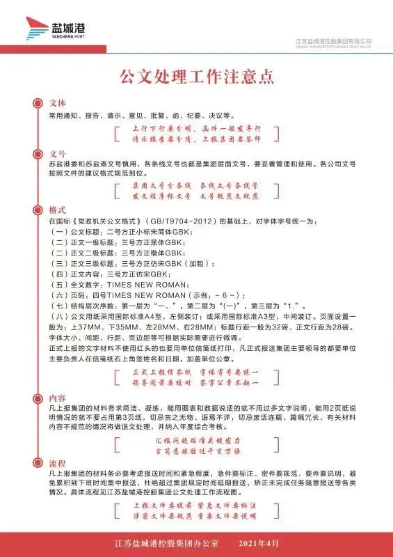
會議以卡片形式印發了集團公文處理工作注意點,有關單位和部門人員作交流發言。

公文處理工作流程圖

公文處理工作注意點